网站首页: 主页 > 国家资金项目 >

工信部:《节能装备高质量发展实施方案(2026—2028年)》

各省、自治区、直辖市及计划单列市、新疆生产建设兵团工业和信息化主管部门、发展改革委、国资委、能源主管部门,有关中央企业:

现将《节能装备高质量发展实施方案(2026—2028年)》印发给你们,请结合实际认真抓好落实。

工业和信息化部

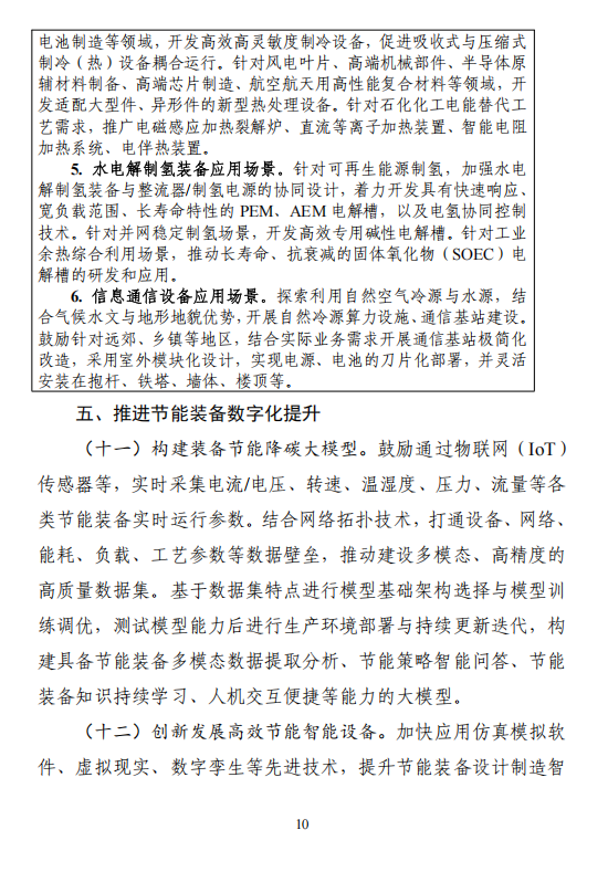
国家发展改革委

国务院国资委

国家能源局

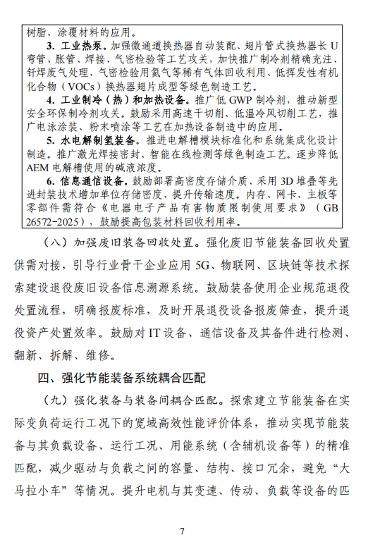
2026年2月13日


免责条款 :

本网站的文章如为转载,版权归原作者及原出处所有。作品转载自其他媒体,转载目的为学习、交流所用,内容为作者个人观点,仅供参考,并不代表本网站赞同其观点和对其真实性负责。我们已经尽可能的对作者和来源进行注明,若因故疏忽,造成遗注,请及时联系我们,我们将根据著作权人的要求,立即更正或者删除有关内容。本网站拥有对此声明的最终解释权。



发布时间:2026-03-23 08:30