网站首页
国家资金项目
地方资金项目
政策法规
增值服务
项目推荐
关于我们
联系我们
2021年中央一号文件发布:关于全面推进乡村振兴
网站首页:
主页
>
地方资金项目
>
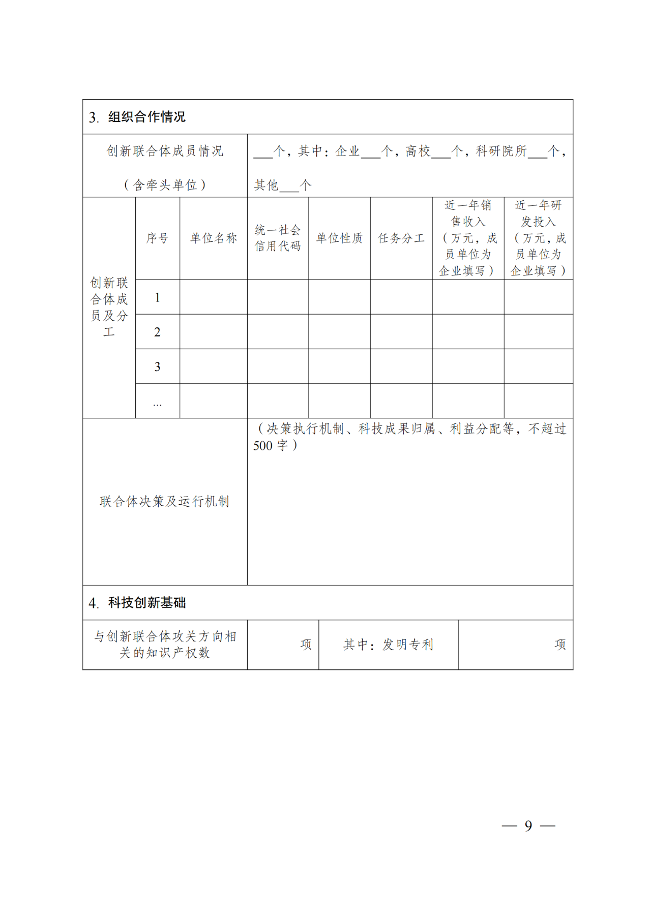
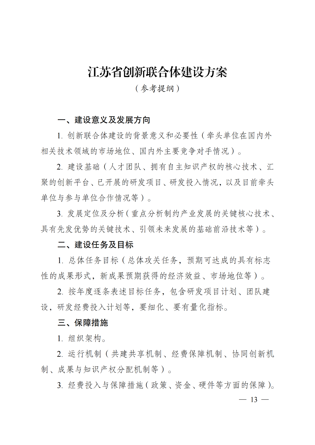
江苏:关于组织开展2024年江苏省创新联合体建设工作的通知
发布时间:2024-07-03 14:25
上一篇:
上海:关于征集脑机接口、具身智能等人工智能重点产业项目的通知
下一篇:
四部门:关于印发国家人工智能产业综合标准化体系建设指南(2024版)的通知
友情链接
科技部
财政部
中国政府网
发改委
农业部
环保部
住建部
工信部
商务部
文化部
民政部
水利部
交通运输部
自然资源部
中国林业网
国家自然科学基金委员会
百度
中国供销合作网